This speaker seems like no big deal, so why write up a webpage on it? Because it sounds so darn good, and is of a more practical size than many, especially if you live in a smaller place.
The 8 inch kevar cone woofer handles from 25HZ - 480HZ, with active EQ making it relatively acoustically flat down to the 25HZ. Low bass is tight and juicy.
The Peerless/Tympany TG9FD1008 three inch driver handles from 480HZ to 15kHZ in its very non-resonant sub-enclosure.
A super tweeter is also mounted in the box in case I want to tri-amp, and get the extension of frequency range up to above 20kHZ (but I havenlt bothered - The TG9 sounds fantastic to my ear).

In this earlier photo, the mid/tweeter is the TC9, rather than the TG9 that I put in later. The TC9 is just as good up to about 9kHZ, where it has more of a bump in the frequency response, than the TG9.
If you leave the tweeter disconnected, and just use the 3 inch driver for the entire upper end, the TG9 is slightly smoother, acccording to the published graphs.
The TG9 has a light grey colored glass fiber cone with a black dust cover dome in the middle.

Here's the original AR4X speaker from 1964 that played a part in inspiring me to do this project. I believe it was crossed passively at about 1kHZ.

I love the look of solid white oak. A bit heavy, but very sturdy. It takes nails and screws very well. The weight is a big part of why it's good acoustically.

Here it is with the wood stained and some of the wool felt (car seat apolstery padding - same thing effectively but cheaper) glued to internal surfaces.

I router the back side of the front panel where the TG9 three inch drivers go, because otherwise there's very little room for air to flow away from the driver on the rear side.

Here you can see the 4 inch inner diameter ABS plastic pipes I use for the subenclosure for the TG9's.
When you don't have the right tools, these pipes are difficult to cut cleanly at exactly 90 degrees.
I did the best I could, and then glued them in at both ends with several coating of "Liquid Nails" glue. Same glue I use for all the acoustic padding.
It's like a thick contact cement that never gets brittle.

The tube goes all the way to the rear of the enclosure.


I double up the wool felt padding in the corners. Corners are acoustic amplifiers in a way. Same thing with room acoustics.

Connectors are often a weak link in any system. I prefer to solder the wires to the back end of the Banana connectors that are on the back of the cabinet, rather than using a lug. Lugs are probably fine if they're very clean.

When I glue the acoustic padding materials into the cabinet, the glue fumes are toxic, so I then put the cabinets outside for the rest of the day.

I try to create something close to a gaussian padding, meaning stiff stuff against the inside of the cabinet (wool felt), then a layer of foam rubber, and then the synthetic fiberglass type stuff, so acoustic impedance doesn't change abruptly as it's being compressed.
I glue all the padding in place, and leave significant airspace right at the driver. That way it feels more gaussian from the point of view of the woofer driver diaphram. Gaussian means maximum absorbtion of energy at most frequencies.

Ready for final driver mounting. I use wood screws and silicone rubber cement.

Testing in my cluttered fairly small living room is not the best way to do this, but it will have to do.

Above is the woofer in the box without any EQ. The variations below 400HZ may be just as likely from the room acoustics as the speaker itself.
Any hard cone driver will give tighter cleaner bass, but they all have substantial resonances in the upper midrange, right where the ear is so sensitive (notice the peak at about 3kHZ).
That usually requires using a low crossover frequency, and/or using high order crossover filters (such as 4th order - 24dB/octave rolloff rate).
Above is the TC9 driver in the box. For the most part, the variations are fairly gradual. Not sure what caused that narrowband 1.8kHZ notch.
The TG9 has less of a hump at 9kHZ, compared tot he TC9, according to the published graphs.
The low end rolloff is about the subenclosure internal volume. From 480HZ on up it's reasonably flat.
An empty tube would be highly resonant, but in this case we don't need anywhere near the full internal volume of this tube, so we can pack the bottom half with acoustically absorbant materials, and then it's great.
Trying to take a single 3 inch driver down below about 400 HZ can get challenging if you want to have fairly high volume levels. Distortion goes up fast in the lower frequencies.
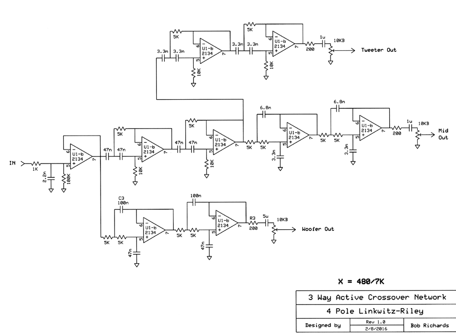
Here's the active Linkwitz-Riley crossover circuit. Notice the pasive Rf filter at the input. It significantly reduces any Rf energy coming in on the signal. It keeps the opamps from having to deal with Rf frequencies that they can't handle well.
Here's the graphs from the SPICE modeling program:
It's a 4 pole Linkwitz-Riley active crossover. All opamps (I use OPA2134's) must have 0.1uF caps to ground off each power supply, within an inch of each opamp.
This is for the sake of phase margin or opamp stability. Not doing this can result in spurious or continuous oscillation.

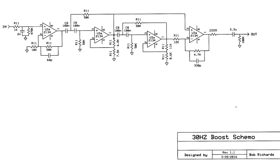
Above is the active EQ that pumps up the low bass. It makes a BIG difference in the overall enjoyability of the speaker.
Side Note: It can be dangerous to use this circuit with a ported woofer (bass reflex), because cone damping is only good at the tuned frequency, and not on either side of it.
Typical multiway speaker systems have several problems. Most have a crossover frequency right where the ear is most sensitive (1kHZ - 5kHZ, see Fletcher Munson graph). Many have passive crossovers that are either sloppy designs, or dependent on the reactive components and driver impedance curves to be accurate and consistant. They typically have wider areas of bandwidth that are marred by the crossover function, due to shallower slopes. A first order filter messes up about 2 octaves, and a 4th order only about a half octave. The off axis response, which is reinforced by typical room acoustics, will typically have abrupt changes at each crossover frequency, because of the size differential of the drivers (going from an 8 inch woofer to a 1 inch tweeter, for example).
Due to inter-aural cancellation of frequencies below about 1kHZ, good stereo imaging effects depend primarily on the 1kHZ-8kHZ frequency range to give you the sense of stereo realism. Anything that causes one speaker to interact with room acoustics or crossover componenets differently than the other speaker in this frequency range will reduce the sense of being there.
Because of phase shift created by the reactive componenets (caps and coils) in any analog crossover circuit, the way the acoustic outputs add changes the direction of maximum acoustic output, as the speaker is swept through its crossover freequency region with a sinewave. This makes it more likely that room acoustics will throw off the balance, more at certain frequencies than at others. Imaging will be less clear.
So one of the big features of this speaker system is that the crossover frequency region is kept small (maybe a half octave effectively). Another big feature of this system is that there are no crossover anomolies in the 1kHZ - 7kHZ range, which means very good and relatively consistent stereo imaging. Having one driver handle from 480HZ on up means the off axis response will roll off relatively smoothly, rather than having the abrupt changes at each crossover frequency. Abrupt changes cause "coloration" of the sound at your listening chair. These things aren't a big deal to most people, only if you are picky and want the very best listening experience you can get. Using active crossovers, and then needing more poweramps seems like a hassle up front, until you see what a hassle it is to get a passive crossover to be truly acoustically accurate, and thereby create minimal problems. My power supply for the above circuits is just 7815 and 7915 T0-220 regulators heat sunk to the chassis. Doesn't need to be fancy. I do use Toroid power trannies since they are smaller, and emit MUCH less electromagnitic field that could be picked up by any high imedance circuitry. A turn-on time delay circuit is particularly wise when you have a poweramp directly connected to a tweeter, which could get damaged by the turn-on transient (click sound).
Here's the Power Supply circuit:

Ooops, I forgot to update this circuit. C1 and C2 at the AC input, don't connect to earth ground. There's just one cap and it connects between hot and cold. The Earth Ground wire (green here in the U.S.) just connects to the chassis where it comes in.
To adjust the turn-on delay time, change the value of C3 in that circuit (not sure if this is what I ended up using or not - I figure about 3 seconds is optimal).
So there you have it. A very great sounding small bi-amp'd all analog "bookshelf" speaker system.